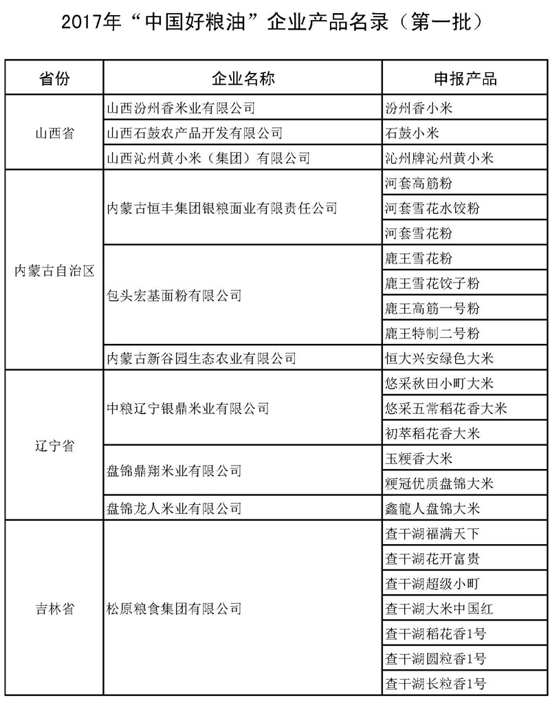
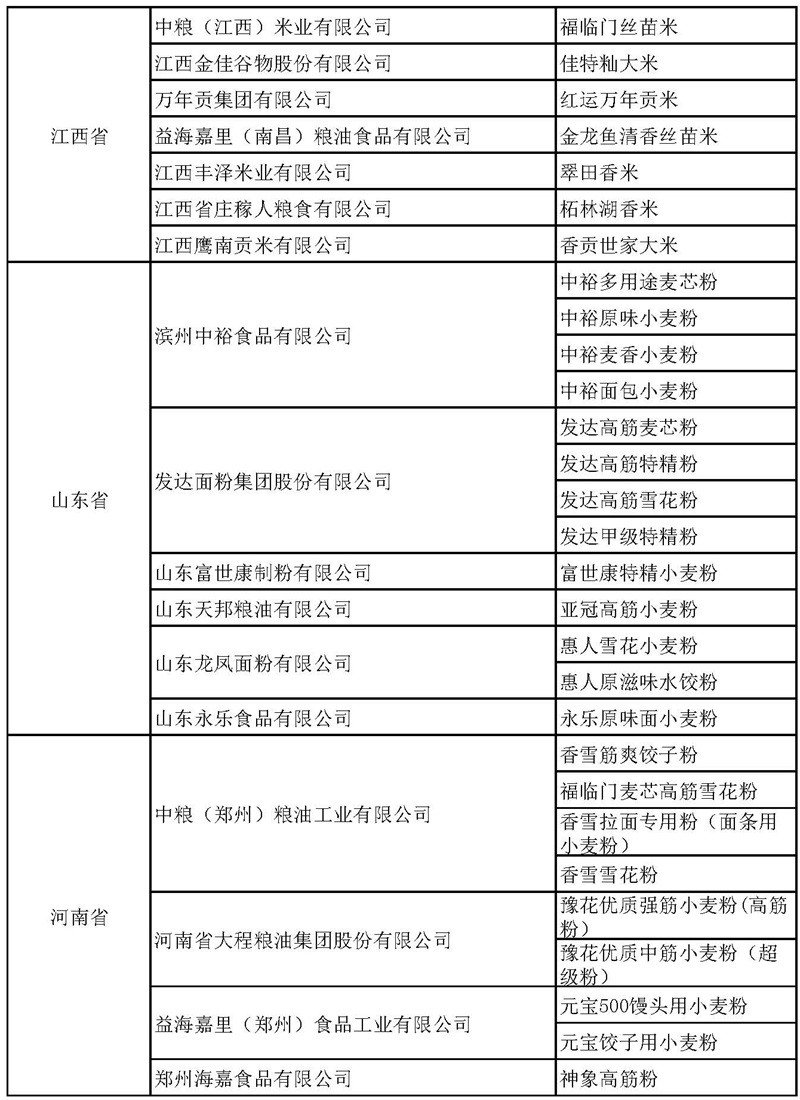
按照國家糧食局辦公室《關于組織開展2017年度“中國好糧油”產品遴選及發布工作的通知》(國糧辦發〔2017〕223號)有關要求,經企業自主申報、各省級糧食行政管理部門遴選推薦,國家糧食局組織專家委員會審核,2017年第一批“中國好糧油”產品遴選共有17個省份64家企業98個產品獲得通過。現將名錄公布如下,如有意見或建議請反饋至國家糧食局科學研究院。
聯系方式:010-58523745
郵 箱:zghly@chinagrain.org
“中國好糧油”專家委員會
2017年10月16日




--------------------------------------------
食品伙伴網信息服務中心提供國內外食品標準法規管理及咨詢、食品安全信息監控與分析預警、標簽設計與審核及合規咨詢、特殊食品注冊備案、“三新”產品申報等服務。食品伙伴網信息服務事業部提供標準法規管理咨詢服務。
詳情請關注
http://www.wajinshe.net
歡迎咨詢:0535-2129301,
vip@foodmate.net
QQ:284280315
微信:15589605848
(添加微信可加入食品標法圈微信群,第一時間獲取食品標法資訊)

用微信掃描二維碼 分享至好友和朋友圈































魯公網安備 37060202000128號